带立体声耳机功能的双2.2W音频功率放大器

  • 产品型号:

    GS4863
  • 产品名称:

    带立体声耳机功能的双2.2W音频功率放大器
  • 封装形式:

    SOP16
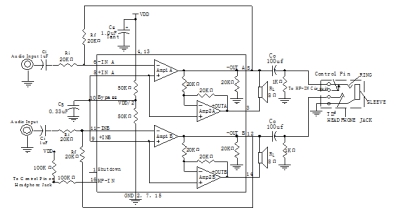
  • GS4863是双桥接的音频功率放大器。当电源电压为5V时,在保证总谐波失真、噪声失真之和小于1.0%的情况下,可向4Ω负载提供2.2W的输出功率或者可向3Ω负载提供2.5W的输出功率。另外,当驱动立体声耳机时,耳机输入端允许放大器工作在单端模式。
    该系列音频功率放大器为表面贴装电路,极少的外围元器件,高品质的输出功率。对于简单的音频系统设计,GS4863片内集成了双桥扬声器放大和立体声耳机放大。
    GS4863电路的特点为外部控制,低功耗关断模式,立体声耳机放大模式,和内部过热保护,并且在电路中减少了“开机浪涌脉冲”。


  • ● 立体声耳机放大模式
    ● “开机浪涌脉冲”抑制电路
    ● 单位增益稳定
    ● 过热保护电路
    ● 封装形式:SOP16


  • 主要应用于多媒体监视器、便携式和台式电脑、便携式电视。


  • SOP16
二维码