I2C实时时钟/日历芯片

  • 产品型号:

    GS8563
  • 产品名称:

    I2C实时时钟/日历芯片
  • 封装形式:

    SOP8
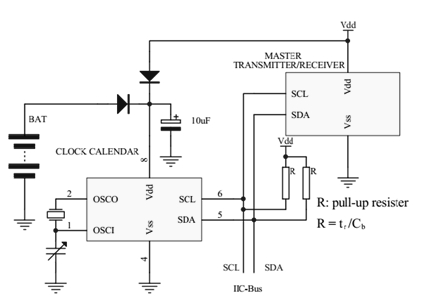
  • GS8563是低功耗的CMOS实时时钟/日历芯片,它提供一个可编程时钟输出,一个中断输出和掉电检测器,所有的地址和数据通过I2C总线接口串行传递。最大总线速度为400Kbits/s,每次读写数据后,内嵌的字地址寄存器会自动产生增量。


  • 低工作电流:典型值为0.25μA(VDD=3.0V,Tamb=25℃时)
    世纪标志
    大工作电压范围:1.0~5.5V
    低休眠电流;典型值为0.25μA(VDD=3.0V,Tamb=25℃)
    400KHz 的 I2C 总线接口(VDD=1.8~5.5V 时)
    可编程时钟输出频率为:32.768KHz,1024Hz,32Hz,1Hz
    报警和定时器
    掉电检测器
    内部集成的振荡器电容
    片内电源复位功能
    I2C 总线从地址:读:0A3H;写:0A2H
    开漏中断引脚


  • 广泛应用于移动电话、便携仪器、传真机、电池电源产品。


  • SOP8
二维码